電線電纜服務承諾
- 2003-11-17 13:19:00
- admin 原創
- 4315
服務承諾
一、產品
1、公司銷售的產品,其技術性能指標均達到國家標準的各項規定及要求,并嚴格按照國家標準和用戶的實際要求組織供貨。
2、承諾不讓一個劣質產品留在用戶手中。
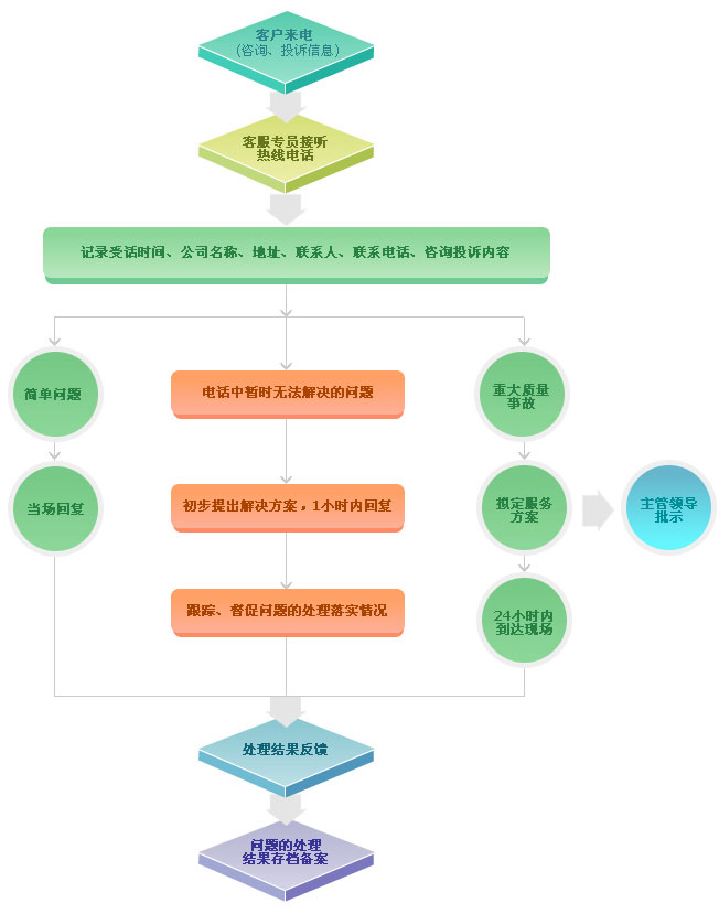
二、服務
1、信守合同,按期保質保量將貨物交予用戶。
2、在產品質量保質期內出現質量問題,由我公司負責:
(1)接到信息后,二十四小時內予以答復。
(2)省內,一天以內趕到現場解決,以于不能及時解決的問題,承諾三天內徹底解決或給予最終答復。
(3)省外,三天以內趕到現場解決,如若問題不能及時解決,承諾一周以內徹底解決或給予最終答復。
(4)每次供貨后,我們將及時尋訪用戶。調查、了解用戶對我們工作看法和意見,及時發現并解決問題,不斷改進,提高我們的產品和服務質量。
我們的服務宗旨是:“為用戶想的更多,為用戶做的更好“,我們將始終如一地堅持這一點,履行我們對用戶的承諾,更好地服務于廣大用戶。
售后:
